北京大学学报(自然科学版)第61卷 第4期 2025年7月

Acta Scientiarum Naturalium Universitatis Pekinensis, Vol. 61, No. 4 (July 2025)

doi: 10.13209/j.0479-8023.2025.044

辽宁省高等学校基本科研项目(LJ212510152015)资助

收稿日期: 2024–05–06;

修回日期: 2024–10–08

应用代谢组学技术研究麦芽对啤酒风味及酵母代谢途径的影响

李倞霆1,2,* 孙珍2,* 唐文竹1,†

1.大连工业大学生物学院, 大连 116034; 2.南京市江北新区生物医药公共服务平台有限公司, 南京 211500; *同等贡献作者; †通信作者, E-mail: tangwz@dlpu.edu.cn

摘要 为了探究不同的麦芽对发酵后啤酒风味的影响, 运用代谢组学的方法, 分析 5 种大麦芽和 5 种小麦芽原料对啤酒成分造成的差异, 从代谢水平上解释啤酒发酵过程中不同麦芽对酿酒酵母代谢途径的影响。经过液相色谱–质谱联用检测后, 对数据进行主成分分析, 使用正交偏最小二乘法判别分析, 筛选出对啤酒风味影响较大的关键代谢物。在将关键代谢物与啤酒风味进行联系后, 进行通路富集, 确定大麦芽主要影响嘌呤代谢, 嘧啶代谢, 精氨酸和脯氨酸代谢, 丙氨酸、天冬氨酸和谷氨酸代谢, 精氨酸生物合成, β-丙氨酸代谢, 烟酸和烟酰胺代谢以及半乳糖代谢等途径。小麦芽主要影响嘌呤代谢、嘧啶代谢、精氨酸和脯氨酸代谢、谷胱甘肽代谢。这些代谢途径均对啤酒风味有关键影响。研究结果可为啤酒中风味物质的调控提供一定的理论依据。

关键词 麦芽; 啤酒风味; 生理生化; 代谢组学

作为一种酒精饮料, 啤酒在世界范围内都深受人们的喜爱。根据原料和生产工艺的不同, 啤酒的风格和类型多种多样。能够影响啤酒风味的特殊化合物有近千种, 包括氨基酸、脂肪酸、醇、酮、糖、吲哚和嘧啶等。这些特殊化合物在不同的发酵条件和生产工艺中相互作用, 形成微妙的平衡, 最终形成复杂而特殊的啤酒风味。因此, 了解原料及其相互作用影响啤酒风味的机制对酿造业至关重 要[1]。这些风味属性复杂多变, 并最终形成啤酒的整体风格, 影响消费者的偏好和消费趋势[2]

大麦和小麦是啤酒发酵的主要原材料, 对啤酒风味的贡献主要来自麦芽的加工生产过程及其对发酵的宏观化学贡献。麦芽为啤酒提供发酵过程所需的酶、糖、蛋白质和游离氨基氮等, 这些特征物质的含量统称为“麦芽品质”, 麦芽品质会影响啤酒的主要风味。例如, 未完全发酵的糖会导致啤酒的甜味[3–4], 同时使游离氨基氮的表达过量, 从而影响发酵速率, 导致 2,3-丁二酮和二乙酰水平升高, 产生奶油糖果和黄油爆米花风味[5]。此外, 有研究者确定了麦芽代谢物的组成, 主要为分子量小于 1200Da的小分子物质, 其中一些会影响啤酒的风味[6–10]

Bettenhausen 等[11]通过感官分析, 研究麦芽代谢物所对应的麦汁和啤酒的风味。在啤酒酿造过程中, 麦芽的风味主要由焙焦过程中的特定温度和时间控制。例如, 淡色麦芽和深色麦芽的差异是由焙焦过程控制的。焙焦过程产生的美拉德反应生成麦芽二嗪、麦芽醇、异麦芽醇和乙基麦芽醇, 为啤酒提供面包、茴香和棉花糖般的风味[12]。生物碱也是影响啤酒风味的重要物质。例如, 辣素为啤酒提供涩味[13]。虽然对啤酒中特殊风味物质的香味属性已有很多相关研究, 但麦芽代谢物的变化对啤酒风味的影响机理尚不清楚。

本研究选取 5 种大麦麦芽和 5 种小麦麦芽, 通过相同的酿造过程制作啤酒。利用非靶向代谢组学技术, 对啤酒中的代谢物进行鉴定分析, 并利用KEGG 数据库进行富集分析, 在代谢水平上研究不同麦芽对酵母代谢的影响, 并探讨麦芽影响啤酒风味的机理。

1 材料与方法

1.1 主要仪器与装置

Q Exactive HF-X 质谱仪与 Vanquish 液相色谱仪(Thermo 公司)联用, 色谱柱为 ACQUITY UPLC HSS T3 (1.7µm, 2.1mm × 150mm, Waters 公司)

1.2 主要材料与试剂

麦芽品种包括 Weyermann Wheat Pale(淡色小麦芽)、Briess Red Wheat Malt (红色小麦芽)、Briess CaraCrystal Wheat 6457 (焦香水晶小麦芽)、Weyer-mann Chocolate Wheat (巧克力小麦芽)、Briess Mi-dnight Wheat Malt (午夜小麦芽)、Weyermann Bohe-mian Pilsner (波西米亚皮尔森麦芽)、Briess Goldpils Vienna (金色皮尔森维也纳麦芽)、Castle Malting Cara Ruby (红宝石焦香麦芽)、Castle Malting Cafe(咖啡麦芽)和 Weyermann Carafa Type1 (黑色麦芽一号), 由大连工业大学微生物资源与生物催化实验室提供。摩西酒花为 hBC 公司产品, SafLager W-34/ 70 酵母购自 Fermentis 公司。

乙腈、甲酸和甲醇购自 Merck 公司, 乙酸购自Sigma 公司, 均为色谱纯。

1.3 麦芽处理方法

分别选取 5 种大麦芽(表 1)与 Weyermann Wheat Pale (淡色小麦芽)以 60:40 的比例充分混合并粉碎, 用于制作 5 种大麦芽的啤酒。选取 Weyermann Bo-hemian Pilsner (波西米亚皮尔森麦芽), 分别与 5 种小麦芽(表 2)以 60:40 的比例充分混合并粉碎, 用于制作 5 种小麦芽的啤酒。每种麦芽组合均设置 3 个平行样本。

1.4 糖化方法

采用程序升温法: 先在 45℃保持 30min, 然后升到 55℃后保持 30min, 再升到 65℃保持 30min, 继续升到 70℃保持 30min, 最后升至 78℃保持 20min。升温速率为 1℃/min。

1.5 发酵条件

30 份混合麦芽按上述方法糖化, 然后在每 1L麦汁中加入 2g 摩西酒花, 煮沸 1 小时, 调制糖度为9°, 加入 SafLager W-34/70 酵母, 浓度为 1.2 g/L。小麦芽组 20℃发酵 7 天, 大麦芽组 20℃发酵 14天。麦芽样品编号和色度如表 1 和 2 所示。发酵结束后, 取发酵液经冷甲醇沉淀, 稀释后进行液质 分析。

1.6 实验条件

1.6.1 色谱条件

整个分析过程中, 样品置于 8℃自动进样器中, 使用 HSS T3 色谱柱进行分离。进样量为 2μL, 柱温为 40℃, 流速为 0.3mL/min。正离子模式下对应的色谱流动相: A 相为 0.1%甲酸水溶液, B 相为 0.1%甲酸甲醇溶液。负离子模式下对应的色谱流动相: C相为 0.05%乙酸水溶液, D 相为 0.05%乙酸甲醇溶液。色谱梯度洗脱程序: 正离子模式下, 0–0.5min时 B 相保持 2%, 0.5–6min 时 B 相从 2%线性增至50%, 6–10min 时 B 相从 50%线性增至 98%, 10–14min 时 B 相保持 98%, 14–16min 时 B 相从 98%线性降至 2%, 16–21min 时 B 相保持 2%; 负离子模式下, 0–0.5min 时 D 相保持 2%, 0.5–6min 时 D 相从 2%线性增至 50%, 6–10min 时 D 相从 50%线性增至 98%, 10–14min 时 D 相保持 98%, 14–16min 时 D 相从 98%线性降至 2%, 16–21min 时 D 相保持 2%。样本队列中插入由全部实验样本等比混合制成的 QC 样品, 使 QC 样品含有全部可检测出的物质, 用于监测和评价系统的稳定性及实验数据的可靠性。

表1 大麦芽编号与色度信息

Table 1 Parameters of barley malt

编号大麦品种EBC 色度 DM-1Weyermann Bohemian Pilsner (波西米亚皮尔森麦芽)3~4 DM-2Briess Goldpils Vienna (金色皮尔森维也纳麦芽)7.8 DM-3Castle Malting Cara Ruby (红宝石焦香麦芽)50 DM-4Castle Malting Cafe (咖啡麦芽)500 DM-5Weyermann Carafa Type1 (黑色麦芽一号)800~1000

表2 小麦芽编号与色度信息

Table 2 Parameters of wheat malt

编号小麦品种EBC 色度 XM-1Weyermann Wheat Pale (淡色小麦芽)3~5 XM-2Briess Red Wheat Malt (红色小麦芽)6.5 XM-3Briess CaraCrystal Wheat 6457 (焦香水晶小麦芽)146 XM-4Weyermann Chocolate Wheat (巧克力小麦芽)800~1200 XM-5Briess Midnight Wheat Malt (午夜小麦芽)1500

1.6.2 质谱条件

每例样品分别采用电喷雾电离(ESI)进行正离子和负离子模式检测。样品经 UHPLC 分离后用Thermo QE HF-X 质谱仪进行质谱分析。质谱扫描方式: 电离源为 ESI 离子源, 鞘气流速为 30L/min, 辅助气流速为 10L/min, 喷雾电压为 2.5KV(+)/2.5KV(−), S-Lens RF=50%, 毛细管温度为 325℃, 辅助气温度为 300℃, 二级碰撞能量(NCE)为 30eV, 隔离窗口为 1.5m/z, Top N=8, 扫描范围为 70~1050m/z, 正、负离子分别扫描。

1.6.3 数据检索条件

质谱输出的原始 RAW 文件数据采用 Thermo ScientificTM Compound DiscovererTM 3.2 Software 软件进行搜库。使用的数据库包括 BioCyc, ChEBI, ChemBank, ChEMBL, KEGG, LipidMAPS, MassBank, Nature Chemistry 和 Yeast Metabolome Database。使用 SIMCA 14.1.0.2047 对结果进行组学分析。

1.7 数据分析

5 组大麦芽和 5 组小麦芽各平行 3 次实验。通过液质联用技术, 将啤酒中代谢物进行检测后, 将RAW 文件对库分析, 提取对库信息中的 KEGG ID和物质分类信息。将质谱数据进行标准化处理, 样品 3 次重复进样, 数据取平均值。

使用统计软件 SIMCA(版本 14.1)分析所有数据。对处理后的数据进行主成分分析(PCA), 判断样品分类情况。对数据进行正交偏最小二乘法判别分析(OPLS-DA), 通过 VIP 值的分布, 判断代谢物对分类影响的显著情况, 选取 VIP 值>1 的物质为特征代谢物。对特征代谢物进行通路富集, 确定对风味影响较大的酵母代谢途径, 以此探究不同原料对啤酒风味和酵母代谢的影响。

2 结果与讨论

2.1 主成分分析

主成分分析(PCA)是利用矩阵的线性转换, 在原始数据的多个变量中选出个数较少的、能解释大部分数据的重要变量, 即通过数据降维的方法, 用几个主成分来体现多维数据下代谢组学特征[14–15]。分类越相近、数据差异越小的样本, 在 PCA 得分图上的位置越靠近。

在正电模式与负电模式下, 分别从大麦芽样品的总离子色谱中提取到 3141 和 2966 种物质, 小麦芽样品则分别提取到 2776 和 3118 种物质。为了观测不同大麦芽和小麦芽所制啤酒的差异性与相似性, 采用无监督 PCA 识别两组各 5 种啤酒样品之间的离散差异。由 UHPLC-MS/MS 数据得到的 PCA评分如图 1 所示。第一和第二主成分(PC1, PC2)对大麦芽正电模式(图 1(a))和负电模式(图 1(b))的解释分别为 46.0%, 23.0%以及 50.5%, 22.4%, 对小麦芽正电模式(图 1(c))和负电模式(图 1(d))的解释分别为58.8%, 17.3%以及 59.1%, 16.7%。

width=470.7,height=285.95

图1 不同麦芽的 PCA 评分

Fig. 1 PCA score diagram of different malt

width=478.85,height=294.8

图2 不同麦芽的 OPLS-DA 评分

Fig. 2 OPLS-DA score diagram of different malt

从图 1 可以看出, 5 种大麦芽与 5 种小麦芽在正电模式和负电模式下均明显分离。大麦芽样品显著分为 3 类(DM-1 和 DM-2; DM-3 和 DM-4; DM-5), 其中 DM-1 和 DM-2 为浅色麦芽, DM-3 和 DM-4 为中色麦芽, DM-5 为深色麦芽。小麦芽样品也显著分为3 类(XM-1 和 XM-2; XM-3; XM-4 和 XM-5), 其中XM-1 和 XM-2 为浅色麦芽, XM-3 为中色麦芽, XM-4 和 XM-5 为深色麦芽。麦芽代谢物的 PCA 分类结果与麦芽自身的色度分类完全一致, 因此可以判断出, 麦芽的焙焦程度对啤酒特性有十分显著的影响。本文研究结果与 Coghe 等[16]一致。

2.2 正交偏最小二乘法判别分析

为了进一步研究麦芽对啤酒风味的影响, 通过正交偏最小二乘法判别分析(OPLS-DA)模型, 将每个代谢物量化, 生成投影变量重要性(VIP)评分[17], VIP 值越大, 所代表的代谢物在模型中的贡献率越大, 其在组间的差异性越大, 通常选取 VIP>1 的代谢物为关键代谢物。我们依此寻找对样本组分离有显著贡献的代谢物, 即对啤酒风味影响显著的关键代谢物。在有监督的分组后, 将同种麦芽间的平行样本分为相同组, 样本 VIP 评分如图 2 所示。样本仍然显著分离, 且聚类结果与 PCA 一致。对 OPLS-DA 结果进行 100 次置换检验, 以便验证模型的准确性, 并保证模型没有过拟合。4 个模型置换检验的结果均符合 R2<0.4, Q2<0.05 的标准(附录 1)。

2.3 麦芽对酵母代谢的KEGG代谢通路研究

根据 OPLS-DA 模型结果, 选取 VIP>1 的代谢物在酿酒酵母代谢通路上进行通路富集。在正电和负电模式下, 大麦芽样品分别富集到 46 和 53 条代谢通路, 小麦芽样品分别富集到 42 和 53 条代谢通路。选取其中 P<0.05 的代谢通路, 并将 P 值前 10位的代谢通路选为关键通路(关键代谢通路富集情况见附录 2)。在大麦芽的代谢通路中, 正电模式与负电模式富集的结果明显不同, 正电模式下多为氨基酸类代谢通路以及少量的嘌呤、嘧啶类代谢通路, 负电模式下则为糖代谢、羧酸代谢和抗坏血酸代谢, 其中 D-氨基酸代谢和嘌呤代谢在正负电模式下均有富集。在小麦芽的通路富集结果中也表现出相同的结果。这可能与正、负电模式下, 物质的极性、离子化效果与响应强度有关。

代谢通路富集结果显示, 对啤酒组间差异影响最大的代谢通路为氨基酸类代谢, 其次为嘌呤嘧啶类代谢、糖代谢、羧酸代谢和抗坏血酸代谢。

2.4 麦芽对啤酒风味与酵母代谢的影响

在大麦芽的正、负电模式下, 经通路富集选取20 条代谢通路, 其中与啤酒风味相关的代谢途径为8 条, 包括氨基酸代谢 5 条、嘌呤代谢 1 条、嘧啶代谢 1 条和糖代谢 1 条。在小麦芽的正、负电模式下, 经通路富集选取 20 条代谢通路, 其中与啤酒风味相关的代谢途径共 4 条: 氨基酸代谢 1 条、短肽代谢 1条、嘌呤代谢 1 条和嘧啶代谢 1 条。

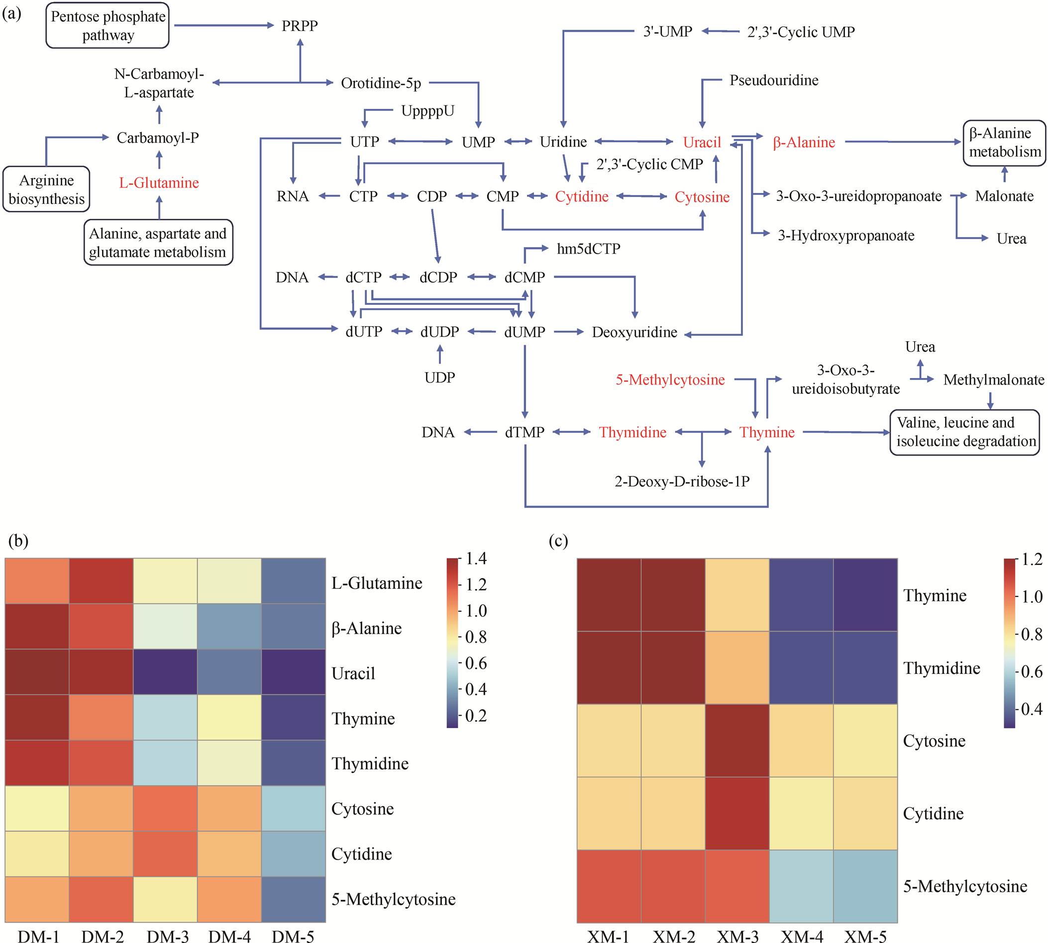
2.4.1 嘌呤代谢

嘌呤代谢通路如图 3 所示, 其中腺嘌呤、腺苷、肌苷和L-谷氨酰胺是具有特殊风味的关键代谢物, 能显著地影响啤酒的风味。腺嘌呤使啤酒具有玉米片风味, 腺苷具有坚果或玉米片风味, 肌苷具有面包皮风味, L-谷氨酰胺具有鲜味[11,18]

在大麦芽关键代谢物的相对含量检测结果中, 虽然腺嘌呤和腺苷含量具有随麦芽色度增加而含量降低的趋势, 但总体上趋于稳定。其他包含肌苷在内的关键代谢物均具有随麦芽色度增加而含量降低的特征, 即 DM-1 和 DM-2 的含量较高, DM-3 和DM-4 的含量较低, DM-5 的含量最低。在小麦芽关键代谢物的相对含量检测结果中, 腺苷在中色麦芽XM-3 的含量较高, 浅色麦芽 XM-1 和 XM-2 中含量较低一些, 在深色麦芽 XM-4 和 XM-5 中含量更低一些, 但总体上含量差异不大。其他关键代谢物均具有随麦芽色度增加而含量降低的特征, 即 XM-1和 XM-2 的含量较高, XM-3 较低, XM-5 最低, 与小麦芽的色度密切相关, 即与基质中可代谢糖含量和酵母的能量代谢密切相关。

在代谢通路中, 5'-乙酰基磷酸腺苷与 5'-苯甲酰基磷酸腺苷共同合成 AMP。AMP 可进一步合成腺苷和腺嘌呤, 并生成 ADP。除该途径外, 腺苷和腺嘌呤还可通过四磷酸腺苷水解生成 ATP 的途径以及 2',3'-环 AMP 水解的途径进一步合成, 因此合成原料来源稳定, 含量波动较小。四磷酸腺苷的主要来源是酵母的能量代谢, 而麦芽的色度加深源于麦芽焙焦过程中的美拉德反应。美拉德反应导致麦芽糖化生成的麦汁中可被酵母所代谢的糖减少[16,19], 因此造成四磷酸腺苷减少。这解释了该途径中脱氧腺苷含量的变化趋势。组氨酸代谢同样是被关键代谢物富集到的通路途径, 富集比例为 11.36, 因此也与麦芽色度具有显著的相关性。组氨酸代谢的变化导致(将组氨酸代谢和脱氧核苷作为前体来源的)次黄嘌呤含量发生变化, 同时影响大麦芽代谢中富集到的肌苷含量变化, 进而影响通路后续黄嘌呤、鸟嘌呤、鸟苷和脱氧鸟苷的含量变化。因此, 脱氧核糖、肌苷和次黄嘌呤也是嘌呤代谢通路中受大麦芽变化影响最大的物质。由于有 2,3-cGMP 作为另一个前体来源, 因此黄嘌呤、鸟嘌呤、鸟苷和脱氧鸟苷含量的变化相对较小。

width=470.7,height=451

(a)嘌呤代谢通路; (b)大麦芽代谢物含量; (c)小麦芽代谢物含量。(a)中红色字体表示为被富集到的关键代谢物, 下同

图3 嘌呤代谢通路图以及大、小麦芽代谢物热图

Fig. 3 Purine metabolism pathway map and heatmap of malt metabolites

在大麦芽代谢中, L-谷氨酰胺是通路中的化合物原料来源, 其含量在嘧啶代谢中显示, 与丙氨酸、天冬氨酸和谷氨酸代谢相关。丙氨酸、天冬氨酸和谷氨酸代谢同样是被关键代谢物富集到的通路途径, 且富集比例为 15.37。

在小麦芽代谢通路中, 腺嘌呤与 AMP 均可合成腺苷, 腺苷还可由 2',3'-环 AMP 水解合成, 其中腺嘌呤和 AMP 均与麦芽色度相关, 因此腺苷的含量异常是由 2',3'-环 AMP 导致的, 在中色和深色麦芽中有更多的 2',3'-环 AMP 来合成腺苷。

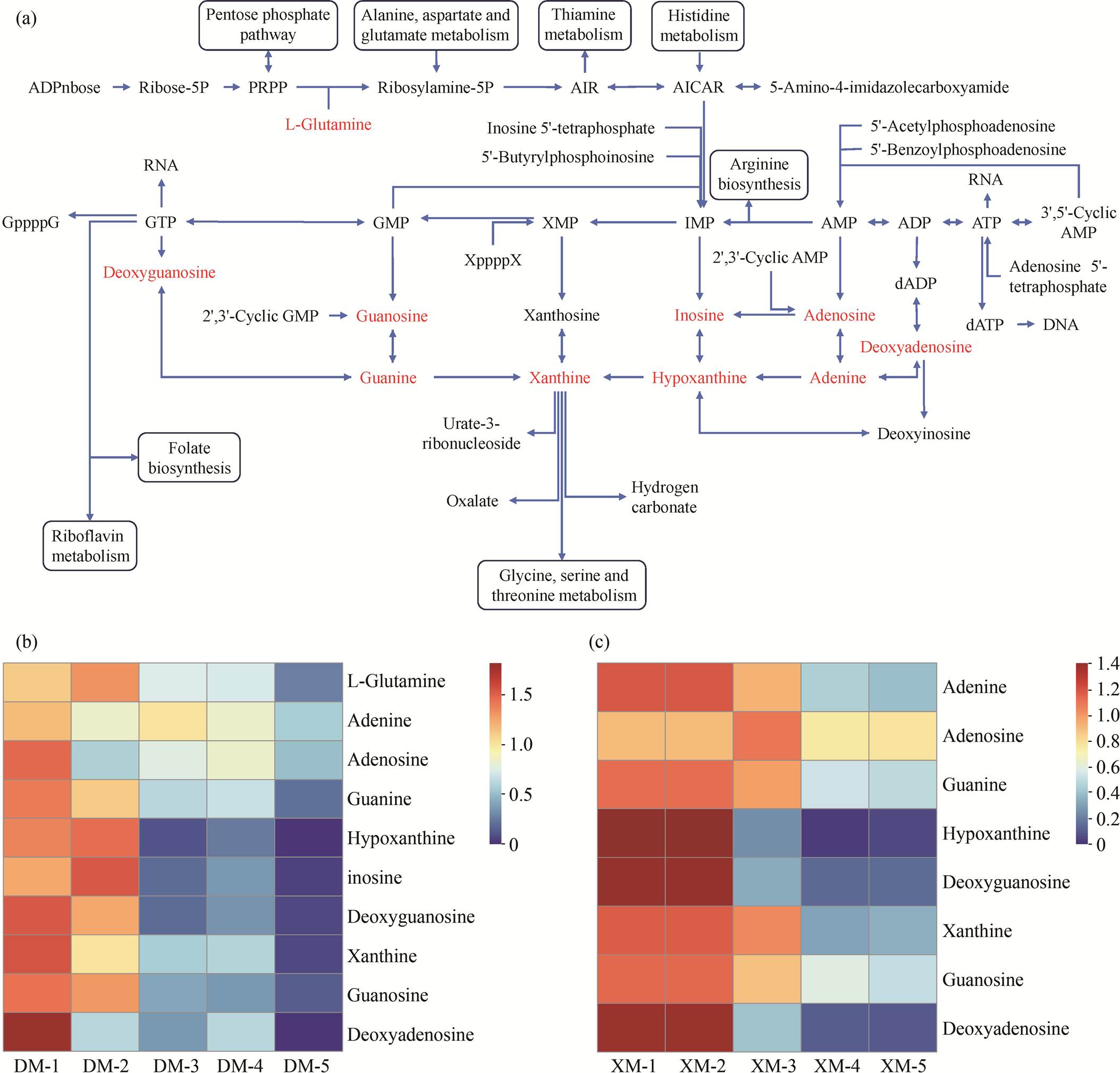
2.4.2 嘧啶代谢

嘧啶代谢通路如图 4 所示, 其中 β-丙氨酸、胸苷、胞苷、5-甲基胞嘧啶和 L-谷氨酰胺是具有特殊风味的关键代谢物, 能显著地影响啤酒风味。β-丙氨酸使啤酒具有湿干草或乙醛风味, 胸苷具有果味或青苹果风味, 胞苷具有西瓜或乙酸乙酯风味[20], 5-甲基胞嘧啶具有香水、果香或青苹果风味[11]。在大麦芽关键代谢物的相对含量检测结果中, L-谷氨酰胺含量变化趋势与嘌呤代谢中一致, 含量与丙氨酸、天冬氨酸和谷氨酸代谢相关。β-丙氨酸和尿嘧啶含量在浅色麦芽 DM-1 和 DM-2 中浓度很高, 但在中色(DM-3 和 DM-4)和深色麦芽(DM-5)中含量较低。胸苷和胸腺嘧啶具有随麦芽色度增加而含量降低的特征, 即在 DM-1 和 DM-2 中的含量较高, DM-3和 DM-4 的含量较低, DM-5 的含量最低。胞嘧啶、胞苷和 5-甲基胞嘧啶含量在浅色(DM-1 和 DM-2)和中色(DM-3 和 DM-4)麦芽中含量较高, 在深色麦芽DM-5 中含量较低, 但总体上含量较稳定。在小麦芽关键代谢物的相对含量检测结果中, 5-甲基胞嘧啶的含量在浅色(XM-1 和 XM-2)和中色(XM-3)麦芽中含量较高, 在深色麦芽 XM-4 和 XM-5 中较多, 表明含量与色度密切相关。胸腺嘧啶和胸苷在浅色麦芽 XM-1 和 XM-2 中含量很高, 在中色麦芽 XM-3 的含量中等, 在 XM-4 和 XM-5 麦芽中含量很低。胞嘧啶和胞苷在中色麦芽 XM-3 中含量很高, 在浅色(XM-1 和 XM-2)和深色(XM-4 和 XM-5)麦芽中含量较低。

width=475.45,height=427.9

(a)嘧啶代谢通路图; (b)大麦芽代谢物含量; (c)小麦芽代谢物含量

图4 嘧啶代谢通路图及大小麦芽代谢物热图

Fig. 4 Pyrimidine metabolism pathway map and heatmap of malt metabolites

在大麦芽代谢通路中, L-谷氨酰胺在过程中部分合成为 PRPP, 部分向 UMP 方向转化, 后经 2',3'-环 UMP 的分解补充, 最终可合成尿嘧啶和 β-丙氨酸。尿嘧啶的来源还包括假尿苷的磷酸化补充与胞嘧啶、胞苷的补充。PRPP 存在于多种代谢途径中, 含量稳定。胞嘧啶和胞苷含量也较为稳定。因此, 造成尿嘧啶和 β-丙氨酸含量变化的主要原因为基质中 2',3'-环 UMP 与假尿苷含量的差异。L-谷氨酰胺向 UTP 方向转化后, 少部分向胞嘧啶、胞苷合成, 造成 DM-1 和 DM-2 中胞嘧啶和胞苷的含量降低。胞苷的来源还包括 2',3'-环 CMP 的分解补充, 因此补充了胞嘧啶、胞苷在 DM-3, DM-4 和 DM-5 的含量。L-谷氨酰胺向UTP方向转化后的主要部分是向CTP 与 CDP 合成, 并进一步合成胸苷与胸腺嘧啶, 因此胸苷和胸腺嘧啶的含量与 L-谷氨酰胺相似, 并且可以推断出胸苷与胸腺嘧啶是 L-谷氨酰胺的主要代谢方向。5-甲基胞嘧啶是通路中的化合物原料来源, 含量只与在基质中的含量相关, 在向胸腺嘧啶合成的过程中, 帮助胸腺嘧啶补充了其合成为尿素的损耗。

在小麦芽代谢通路中, PRPP 存在于多种代谢途径中, 含量稳定。UMP 的来源很多, 因此含量不易发生变化。造成胞苷和胞嘧啶含量变化的主要因素是基质中 2',3'-环 CMP 的含量变化。2',3'-环 CMP 在中色麦芽中的含量变化可能是该小麦芽的特殊焙焦方式或品种导致的。由于 5-甲基胞嘧啶是通路的初始前体来源, 因此其含量可能与基质可代谢糖含量相关, 也可能是不同的麦芽焙焦方式直接造成 5-甲基胞嘧啶在基质中的含量变化。胸腺嘧啶和胸苷的含量则与麦芽色度显著相关, 表明 5-甲基胞嘧啶的含量也与基质可代谢糖含量相关。在浅色麦芽中, 由 5-甲基胞嘧啶转化而成的胸腺嘧啶和胸苷被消耗的更少, 并积累下来, 而深色麦芽中的胸腺嘧啶和胸苷被消耗的更多。

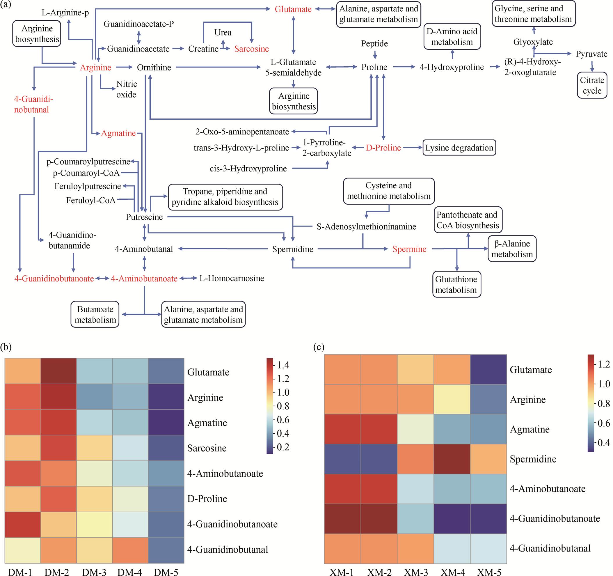
2.4.3 精氨酸和脯氨酸代谢

精氨酸和脯氨酸代谢通路如图 5 所示, 其中精氨酸、肌氨酸、谷氨酸是具有特殊风味的关键代谢物, 能显著地影响啤酒的风味。精氨酸使啤酒具有面包皮风味、肌氨酸具有玉米片或金属风味、谷氨酸具有鲜味[11]。在大麦芽关键代谢物的相对含量检测结果中, 谷氨酸、精氨酸、胍丁胺、4-氨基丁酸酯和 4-胍基丁酸酯的含量在浅色麦芽 DM-1 和DM-2 中含量较高, 而在中色(DM-3 和 DM-4)和深色(DM-5)麦芽中含量较低。肌氨酸、D-脯氨酸和4-胍基丁醛的含量, 在中色麦芽 DM-3 和 DM-4 中均有所上升。在小麦芽关键代谢物的相对含量检测结果中, 谷氨酸和精氨酸均在浅色、中色和较深色麦芽 XM-1~XM-4 中较高, 在最深色麦芽 XM-5 中含量很低。胍丁胺、4-氨基丁酸酯和 4-胍基丁酸酯的含量均在浅色麦芽 XM-1 和 XM-2 中含量很高, 而在中色和深色麦芽 XM-3~XM-5 中含量较低。亚精胺在浅色麦芽 XM-1 和 XM-2 中含量很低, 在中色和深色麦芽 XM-3~XM-5 中较高。4-胍基丁醛在浅色和中色麦芽 XM-1~XM-3 中含量较高, 在深色麦芽 XM-4 和 XM-5 中含量较低。

在大麦芽中, 精氨酸生物合成途径是精氨酸的主要来源, 精氨酸直接合成谷氨酸、胍丁胺、4-氨基丁酸酯和 4-胍基丁酸酯, 因此其含量趋势相似。精氨酸合成肌氨酸过程中, 得到磷酸胍基乙酸酯的补充, 因此造成肌氨酸在 DM-3 和 DM-4 的含量上升, 磷酸胍基乙酸酯的含量则与其在基质中的含量相关。谷氨酸的含量还受到丙氨酸、天冬氨酸和谷氨酸代谢的动态平衡与补充, 因此其含量稳定。谷氨酸向 D-脯氨酸合成过程中, 先合成为脯氨酸, 并在此受到反式-3-羟基-脯氨酸、顺式-3-羟基-脯氨酸以及肽的补充, 造成 D-脯氨酸在 DM-3 和 DM-4 中的含量上升。精氨酸在向 4-胍基丁酸酯合成过程中, 分为 4-胍基丁醛与 4-胍基丁酰胺两个方向共同合成。由于在浅色麦芽和中色麦芽中, 两个方向的分配关系不同, 造成 4-胍基丁醛在 DM-1 和 DM-2中含量降低, 而在 DM-3 和 DM-4 中含量升高。

在小麦芽中, 精氨酸生物合成同样是精氨酸的主要来源, 因此精氨酸的含量主要受精氨酸生物合成影响。精氨酸向下直接合成谷氨酸, 因此谷氨酸含量变化与精氨酸相似。精氨酸可以向下合成胍丁胺, 胍丁胺在浅色麦芽 XM-1 和 XM-2 中较少地继续向下合成, 而在中色和深色麦芽 XM-3~XM-5 中更多地向下合成, 造成胍丁胺在 XM-1 和 XM-2 中能更多地积累, 使含量增加, 在 XM-3~XM-5 中更多地消耗, 使含量降低。精氨酸还可以向下合成为4-胍基丁醛、4-胍基丁酸酯和 4-氨基丁酸酯, 不同麦芽条件下, 精氨酸在合成 4-胍基丁醛和 4-胍基丁酸酯过程中没有阻碍变化, 因此 4-胍基丁醛的含量与精氨酸较为接近, 仅 XM-4 麦芽有少许差异。4-胍基丁酸酯在合成 4-氨基丁酸酯过程中, 同样在XM-1 和 XM-2 中较少地向下合成, 在 XM-3~XM-5更多地向下合成, 同时, 4-氨基丁酸酯还能反向合成4-胍基丁酸酯, 因此二者含量能够达到动态平衡, 均能在 XM-1 和 XM-2 中更多积累, 使含量增加, 而在 XM-3~XM-5 中更多消耗, 使含量降低。

width=481.6,height=452.4

(a)精氨酸和脯氨酸代谢通路; (b)大麦芽代谢物含量; (c)小麦芽代谢物含量

图5精氨酸和脯氨酸代谢通路图及大、小麦芽代谢物热图

Fig. 5 Arginine and proline metabolism pathway map and heatmap of malt metabolites

2.4.4 精氨酸生物合成

精氨酸生物合成途径只在大麦芽中检测到(附录 3), 其中精氨酸、谷氨酸和 L-谷氨酰胺是具有特殊风味的关键代谢物, 能显著地影响啤酒的风味。在关键代谢物的相对含量检测结果中, 谷氨酸、精氨酸、谷氨酰胺和瓜氨酸的含量在浅色麦芽 DM-1和 DM-2 中中含量较高, 而在中色和深色大麦芽(DM-3~DM-5)中含量较低。

在大麦芽中, 柠檬酸循环为谷氨酸提供了主要的合成前体, 因此谷氨酸含量与基质中可代谢糖含量密切相关, 即跟麦芽色度密切相关。谷氨酸向谷氨酰胺合成过程中, 得到嘧啶代谢所合成的氨基甲酰磷酸酯的补充, 因此造成 DM-3 和 DM-4 麦芽谷氨酰胺含量略高。嘧啶代谢可能同样造成瓜氨酸在DM-1 麦芽中的含量升高, 但在接下来的尿素循环中, 通过合成延胡索酸将过量的瓜氨酸转化至柠檬酸循环, 瓜氨酸进而合成水平正常的精氨酸。

2.4.5 丙氨酸、天冬氨酸和谷氨酸代谢

丙氨酸、天冬氨酸和谷氨酸代谢途径只在大麦芽中检测得到(附录 4), 其中谷氨酸和 L-谷氨酰胺是具有特殊风味的关键代谢物。在关键代谢物的相对含量检测结果中, 谷氨酸、L-谷氨酰胺、柠檬酸盐和 4-氨基丁酸酯的含量在浅色麦芽 DM-1 和 DM-2中含量较高, 而在中色和深色麦芽 DM-3~DM-5 中含量较低。D-天冬氨酸表现出相同的特征, 但在DM-1 麦芽中含量较低。

在大麦芽中, 组氨酸代谢生成的 L-天冬氨酸是D-天冬氨酸的主要前体。组氨酸代谢同样是被富集到的关键通路, 其富集比例为 7.17, 因此组氨酸代谢所生成 L-天冬氨酸的含量变化是 D-天冬氨酸含量变化的主要原因。柠檬酸盐的主要来源是柠檬酸循环, 柠檬酸循环生成的琥珀酸和 2-酮戊二酸是合成 4-氨基丁酸酯、谷氨酸和 L-谷氨酰胺的直接前体。因此柠檬酸、4-氨基丁酸酯、谷氨酸和 L-谷氨酰胺的含量与基质中可代谢糖含量密切相关, 即跟麦芽色度密切相关。

2.4.6 烟酸和烟酰胺代谢

烟酸和烟酰胺代谢途径只在大麦芽中检测得到(附录 5), 其中烟酸是具有特殊风味的关键代谢物, 能使啤酒具有玉米片风味。在关键代谢物的相对含量检测结果中, 烟酰胺、烟酸和 2,5-二羟基吡啶的含量均在 DM-1~DM-4 麦芽中较低, 在DM-5麦芽中较高。4-氨基丁酸酯的含量在DM-1和DM-2 中较高, 而在 DM-3~DM-5 中较低。

在大麦芽中, 烟酰胺的主要前体来源为 NADP+与 NAD+, 其主要由色胺酸代谢生成的喹啉酸盐合成而来, 因此烟酰胺的含量变化主要受色胺酸代谢影响。由此可推断, 是深色麦芽和黑色麦芽的特殊焙焦方式, 使得麦汁中的基质中含有能使色氨酸代谢产生更多喹啉酸盐的物质。烟酰胺直接合成烟酸和 2,5-二羟基吡啶, 因此其含量变化趋势与烟酰胺一致。在烟酰胺合成 4-氨基丁酸酯的过程中, 会先合成 2,6-二羟基假氧烟碱, 然后 2,6-二羟基假氧烟碱一部分异构为 2,6-二羟基-N-甲基肌胺, 另一部分分解为 2,6-二羟基吡啶和 4-甲氨基丁酸酯, 4-甲氨基丁酸酯进而合成为 4-氨基丁酸酯。因此在淡色麦芽中, 更多的 2,6-二羟基假氧烟异构为 2,6-二羟基-N-甲基肌胺, 而在中色和深色麦芽中, 更多的 2,6-二羟基假氧烟会分解为 2,6-二羟基吡啶和 4-甲氨基丁酸酯。

2.4.7 半乳糖代谢

半乳糖代谢途径只在大麦芽中检测得到(附录6), 其中蔗糖是具有特殊风味的关键代谢物, 能使啤酒具有甜味、蜂蜜味和丁酸乙酯风味。在关键代谢物的相对含量检测结果中, 蔗糖、棉子糖和水苏糖均为在浅色麦芽 DM-1 和 DM-2 中含量较高, 在中色深色麦芽 DM-3~DM-5 中含量较低。半乳糖醇在浅色(DM-1 和 DM-2)与深色(DM-5)麦芽组中含量较低, 在中色麦芽 DM-3 和 DM-4 的含量较高。α-D-葡萄糖-1-磷酸在 DM-1, DM-3 和 DM-5 中含量较低, 在 DM-2 和 DM-4 中含量较高。

大麦芽中蔗糖、棉子糖和水苏糖均由 UDP-半乳糖直接合成, 且其含量比例与麦芽可代谢糖含量比例相对应。因此, α-D-葡萄糖-1-磷酸的异常含量变化主要由果糖和甘露糖代谢所合成的α-D-葡萄糖所引起。半乳糖醇由 D-半乳糖合成, 含量变化主要由 D-半乳糖在不同基质中向后合成的比例关系影响, 因此在浅色与深色麦芽 DM-1, DM-2 和 DM-5 中D-半乳糖更少地合成为半乳糖醇, 在中色麦芽 DM-3 和 DM-4 中 D-半乳糖更多地合成为半乳糖醇。

2.4.8 谷胱甘肽代谢

谷胱甘肽代谢途径只在小麦芽中检测得到(附录 7), 其中焦谷氨酸和 L-谷氨酸是具有特殊风味的关键代谢物, 能使啤酒具有鲜味。在关键代谢物的相对含量检测结果中, 谷氨酸在浅色、中色和较深色麦芽 XM-1~XM-4 中含量较高, 在最深色麦芽XM-5 中含量较低。亚精胺在浅色麦芽 XM-1和XM-2 中含量较低, 在中色和深色麦芽 XM-3~XM-5的含量较高。焦谷氨酸在浅色和深色麦芽 XM-1, XM-2, XM-4 和 XM-5 中均有较高含量的表达, 在中色麦芽 XM-3 中则含量较低。焦谷氨酸由谷胱甘肽通过 3 种不同途径合成, 但焦谷氨酸的含量波动并不大。

在小麦芽中, 谷氨酸在途径中有丙氨酸、天冬氨酸和谷氨酸代谢向下合成与谷胱甘肽向下合成两种合成途径。其中, 在小麦芽的通路富集中, 丙氨酸、天冬氨酸和谷氨酸代谢被富集到, 且富集比例为 20.45, 因此该代谢途径对谷氨酸的含量有显著的影响。同时, 谷胱甘肽由谷胱甘肽二硫化物、双-γ-谷氨酰胱氨酸和精氨酸生物合成途径合成, 含量受其影响, 但可根据焦谷氨酸的含量推测谷胱甘肽的含量波动并不大。因此, 谷氨酸含量主要受丙氨酸、天冬氨酸和谷氨酸代谢影响, 使谷氨酸在可代谢糖含量最低的 XM-5 麦芽中含量很低。亚精胺由精氨酸生物合成途径直接合成, 因此可推断在可代谢糖较高时, 酵母精氨酸生物合成途径合成更少的亚精胺, 而在可代谢糖较低时, 酵母精氨酸生物合成途径合成更多的亚精胺。

3 结论

本研究通过对不同大麦芽和小麦芽所制啤酒进行非靶向代谢组学分析, 探究麦芽对酿酒酵母代谢的影响, 进而研究其与啤酒风味的联系。使用代谢组学手段得到差异代谢物后, 对差异代谢物进行聚类分析, 并将代谢物与啤酒风味进行比对。

研究结果表明, 使用不同色度的大麦芽作为原料, 主要通过影响糖代谢中间产物与能量的产生, 进而影响啤酒中的腺嘌呤、腺苷、谷氨酸和蔗糖的含量, 从而改变啤酒的玉米片风味、坚果风味、鲜味以及甜(蜂蜜或丁酸乙酯)风味。与此同时, 通过影响组氨酸代谢、精氨酸代谢和色胺酸代谢, 间接地影响肌苷、精氨酸和烟酸的含量, 改变啤酒的面包皮风味和玉米片风味。通过影响精氨酸和脯氨酸代谢与基质中 2',3'-环 UMP、假尿苷含量, 进一步影响 β-丙氨酸, 改变啤酒的湿干草或乙醛风味。通过影响丙氨酸、天冬氨酸和谷氨酸代谢, 进一步影响胸苷和胞苷的含量, 改变啤酒的果味(青苹果)风味、西瓜(乙酸乙酯)风味。

在使用不同色度的小麦芽为原料后, 也发现同样的规律: 主要通过糖代谢的改变, 影响糖代谢中间产物与能量的产生, 进而影响啤酒中的腺嘌呤、胸苷和 5-甲基胞嘧啶的含量, 从而改变啤酒玉米片风味、果味(青苹果)风味。通过影响基质中 2',3'-环AMP 和 2',3'-环 CMP 的含量, 进一步影响腺苷和胞苷的含量, 改变啤酒的坚果风味、玉米片风味以及西瓜(乙酸乙酯)风味。通过影响精氨酸生物合成以及丙氨酸、天冬氨酸和谷氨酸代谢, 进而影响精氨酸和谷氨酸的含量, 最终改变啤酒的面包皮风味与鲜味。

利用本研究得到的关键代谢通路, 通过多组比较的代谢组学研究方法, 探究麦芽原料与酵母代谢物、啤酒风味之间的关系, 通过这三者之间的对应关系并挖掘更多与风味物质形成有关的关键基因和调控因子, 将有助于通过分子手段调控啤酒酿造中风味物质的产量。

参考文献

[1] Iimure T, Sato K. Beer proteomics analysis for beer quality control and malting barley breeding. Food Re-search International, 2013, 54(1): 1013–1020

[2] Briggs D, Boulton C, Brookes P, et al. Brewing: scien-ce and practice. Journal of the Science of Food and Agriculture, 2006, 86(1): 169–169

[3] Fox G P. Chemical composition in barley grains and malt quality. Toowoomba: Queensland Grains Resear-ch Laboratory, 2010: 63–98

[4] Bokulich N A, Bamforth C W. The microbiology of malting and brewing. Microbiology and Molecular Biology Reviews, 2013, 77(2): 00060-12

[5] Dong L, Hou Y, Li F, et al. Characterization of volatile aroma compounds in different brewing barley culti-vars: characterization of volatile aroma compounds in brewing barley. Journal of the Science of Food and Agriculture, 2015, 95(5): 915–921

[6] Heuberger A L, Broeckling C D, Kirkpatrick K R, et al. Application of nontargeted metabolite profiling to discover novel markers of quality traits in an advanced population of malting barley. Plant Biotechnology Journal, 2013, 12(2): 147–160

[7] Hughey C A, McMinn C M, Phung J. Beeromics: from quality control to identification of differentially ex-pressed compounds in beer. Metabolomics, 2016, 12: article number 11

[8] Heuberger A L, Robison F M, Lyons S M A, et al. Evaluating plant immunity using mass spectrometry-based metabolomics workflows. Frontiers in Plant Science, 2014, 5: 291

[9] Heuberger A L, Broeckling C D, Sedin D, et al. Eva-luation of non-volatile metabolites in beer stored at high temperature and utility as an accelerated method to predict flavour stability. Food Chemistry, 2016, 200: 301–307

[10] Heuberger A L, Broeckling C D, Lewis M R, et al. Metabolomic profiling of beer reveals effect of tem-perature on non-volatile small molecules during short-term storage. Food Chemistry, 2012, 135(3): 1284–1289

[11] Bettenhausen H M, Barr L, Broeckling C D, et al. Influence of malt source on beer chemistry, flavor, and flavor stability. Food Research International, 2018, 113: 487–504

[12] Coghe S, Martens E, D’Hollander H, et al. Sensory and instrumental flavour analysis of wort brewed with dark specialty malts. Journal of the Institute of Brewing, 2004, 110(2): 94–103

[13] Inui T, Tsuchiya F, Ishimaru M, et al. Different beers with different hops: relevant compounds for their aro-ma characteristics. Journal of Agricultural and Food Chemistry, 2013, 61(20): 4758–4764

[14] Loh L X, Ng D H J, Toh M, et al. Targeted and non-targeted metabolomics of amino acids and bioactive metabolites in probiotic-fermented unhopped beers using liquid chromatography high-resolution mass spec-trometry. Journal of Agricultural and Food Chemistry, 2021, 69(46): 14024–14036

[15] Wang L, Hong K, Agbaka J I, et al. Application of UHPLC-Q/TOF-MS-based metabolomics analysis for the evaluation of bitter-tasting Krausen metabolites du-ring beer fermentation. Journal of Food Composition and Analysis, 2021, 99: 103850

[16] Coghe S, D’Hollander H, Verachtert H, et al. Impact of dark specialty malts on extract composition and wort fermentation. Journal of the Institute of Brewing, 2005, 111(1): 51–60

[17] Wang Y, Li C, Li L, et al. Application of UHPLC-Q/TOF-MS-based metabolomics in the evaluation of metabolites and taste quality of Chinese fish sauce (Yu-lu) during fermentation. Food Chemistry, 2019, 296: 132–141

[18] Johnson R J, Nakagawa T, Sánchez-Lozada L G, et al. Umami: the taste that drives purine intake. Journal of Rheumatology, 2013, 40(11): 1794–1796

[19] Coghe S, Derdelinckx G, Delvaux F R. Effect of non-enzymatic browning on flavour, colour and antioxi-dative activity of dark specialty malts — a review. Monatsschrift für Brauwissenschaft, 2004, 57: 25–38

[20] Spevacek A R, Benson K H, Bamforth C W, et al. Beer metabolomics: molecular details of the brewing pro-cess and the differential effects of late and dry hop-ping on yeast purine metabolism. J Inst Brew, 2016, 122(1): 21–28

附录

请访问《北京大学学报(自然科学版)》官方网站(https://xbna.pku.edu.cn)查看

Exploring the Effects of Malt on Beer Flavor and Yeast Metabolic Pathways by Metabolomic Technology

LI Jingting1,2,*, SUN Zhen2,*, TANG Wenzhu1,†

1. School of Biological Engineering, Dalian Polytechnic University, Dalian 116034; 2. Nanjing Jiangbei New Area Biophamaceutical Public Service Platform Co., Ltd, Nanjing 211500; * These authors contributed equally to this work; †Corresponding author, E-mail: tangwz@dlpu.edu.cn

Abstract In order to explore the effects of different malts on the flavor of beer after fermentation, the differences between 5 barley malts and 5 wheat malts on beer composition were analyzed by using metabolomics methods. The effects of different malts on the metabolic pathway of Saccharomyces cerevisiae during beer fermentation were explained at the metabolic level. After liquid chromatography-mass spectrometry (LC-MS) detection, principal component analysis (PCA) and orthogonal partial least squares discriminant analysis were performed to screen out the key metabolites that had the greatest impact on beer flavor. After linking the key metabolites to the flavor of beer, pathway enrichment was carried out. The results determined that barley malt mainly affects Purine metabolism, Pyrimidine metabolism, Arginine and proline metabolism, Alanine, aspartic acid and glutamate metabolism, Arginine biosynthesis, β-Alanine metabolism, Nicotinate and nicotinamide metabolism, Galactose metabolism and other pathways. Wheat malt mainly affects Purine metabolism, Pyrimidine metabolism, Arginine and proline metabolism, and Glutathione metabolism. These metabolic pathways have a key impact on the flavor of beer, which provides some theoretical guidance for the regulation of flavor substances in beer.

Key words malt; beer flavor; physiology and biochemistry; metabolomics